一、山东省社科规划研究限项专项申报拟推荐公示
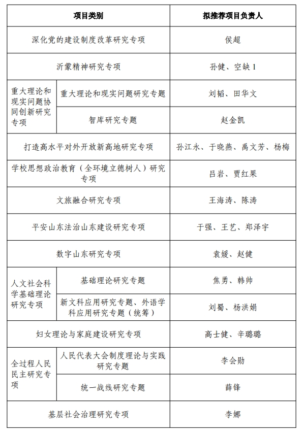
根据《2024年度山东省社会科学规划研究专项申报公告》要求,我处在全校范围内组织了申报,共收到申报材料77项,其中限项项目申报57项。我处近日召集校内专家组成评审组,经过专家评审,现将拟推荐结果予以公示:
公示时间:2024年10月19日至10月23日。公示期间,如有异议,请以书面形式向人文社科处反映,并提供必要的证据材料,以便核实查证。单位提出异议的,请出具正式函件并加盖公章。个人提出异议的须提供本人真实姓名、工作单位、有效联系方式(我处将严格保密)。凡匿名、冒名或逾期的异议不予受理。
电话:86057796 邮箱:rwskc@sdust.edu.cn
二、山东省社科规划研究专项申报后续工作安排
1.网上申报系统填报时间:所有推荐出学校项目负责人须于10月27日前填报并提交系统申报材料。以往未注册申报系统账号信息的负责人请于10月24日前完成个人账号信息注册,人文社科处统一审核。
2.材料终版报送安排:请各单位将推荐出校的项目申报情况统计表纸质版及电子版(按项目类别归类汇总在一张表上)、审查合格并由系统导出的《申请书》纸质版(学院无需盖章,一式6份,A3纸双面印制、中缝装订,按照各专项要求提交材料并按统计表顺序用长尾夹分别夹好统一报送)于2024年10月28日前送至人文社科处;电子版材料(申请书Word版以“XX专项+申报人姓名”命名、申报情况统计表)发送至邮箱rwskc@sdust.edu.cn。电子版统计表、申请书均放在一个文件夹中,邮件主题标注为“**学院2024年度山东省社科规划专项申报材料”。
人文社科处
2024年10月19日